Combat Design: Guardcharge
A downloadable book
In games such as Souls-like and other ARPGs, wielding a weapon, blocking and parrying are often not all possible with every arsenal choice. Depending on each weapon’s set skills, some can block, some can parry, and some can do neither because the button that would be used for them is busy with another special move. This complexity is doubled when wielding weapons on both hands (either dual-wielding or simply equipping a weapon and shield): It’s just too much for a gamepad (or a brain) to handle.
In real life, one would be perfectly able to block, parry and attack with both sword-hand and shield-hand. In these types of games, however, players who don’t want to sacrifice any of these possibilities must equip different weapons that can do some of these, and switch between them as needed, which is counterintuitive to say the least.
But what if attacking, blocking and parrying could all be done with the same button? Here I propose to make melee combat dynamic and satisfactory, full of clashes and clangs and sparks rather than roll-dodges, by unifying complex actions into simple button hold-and-release, relying more on timing rather than finger memory.
Stats
Health: A character’s capacity to sustain injuries. It is depleted upon receiving damage from attacks. When fully depleted, the character is downed and can no longer perform actions until the start of a new round of gameplay.
Stamina: A character’s ability to perform actions, like walking, sprinting, stepping, rolling, adopting a guard, blocking, parrying and attacking. It is depleted upon performing said actions depending on the action type, the character’s strength and the weight of their equipment.
Momentum: A character’s ability to keep performing actions as part of a continuous movement. Attacks that are chained and combined with movement in the same direction increase momentum and cost less stamina than the ones needed to initiate a chain of movement. This stat is affected by the character’s dexterity, the weight of their equipment, and their stamina itself, and is depleted by attacks and parries.
Strength: A character’s muscular robustness, the ability to lift heavy weapons, wear heavy armor, and deliver heavy blows. Affects the strength of attacks, strength of blocks, speed of movement, and the speed of guard animations.
Dexterity: A character’s physical agility and precision, the ability to move swiftly and deftly. Influences the invincibility frames in dodge movements, and the parry frames upon completion of a guard animation.
Weapon Type: Heavy, medium, light / short, medium, long. Affects the strength and speed of attacks and guard animations given the character’s strength stat. Each weapon type has an effective range, depending on its length: long weapons are less effective up close, while short weapons don’t have much reach.
Attack Type: Heavy, medium, light, thrust. Impacts the strength of attacks and the speed of guard animation (the heavier the attack, the longer it takes to charge).
Weapons: Equipment and Use
Weapons, such as swords and shields, are handled with L and R buttons depending on whether the weapon is equipped on the left or right hand.
Holding these buttons adopts a guard with the equipped weapon, while at the same time charging an attack, though slowly consuming stamina. A guard cannot be adopted if stamina is completely depleted.

Weapons can be held one handed in either hand or two-handed, in which case the L/R buttons control the direction of attacks and guards (L performs guards and attacks from the left, while R performs them from the right). As in real life, the player may choose to wield their weapon two-handed to better control the direction of attacks and blocks.
Guarding: Blocks and Parries
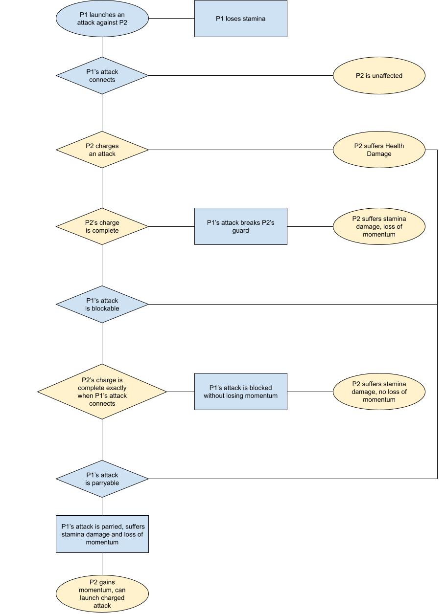
A guard nullifies the damage of attacks, i.e., blocks them.
This will cost stamina for the defender. Depending on if the guard animation is complete when the attack lands, on the attacker’s and the defender’s STR stat, their weapon types (heavy, mid, light), and on the attack type (strong attack, thrust, riposte, etc.), the amount of stamina consumed can range from virtually zero to the whole stamina gauge. Should an attack of any kind completely deplete the defender’s stamina, their guard will break, with reduced damage dealt to the defender but leaving them exposed for the next attack.

The attacker’s momentum, which determines their ability to keep performing actions like moving or attacking, will not be depleted by a block… unless that guard is complete at the exact moment that the attack connects, in which case it becomes a parry.

Parrying will break an opponent’s guard and deplete their momentum while fully charging the defender’s guard, and therefore their next attack, giving them the edge in battle for a brief moment.
- Possibility: Consider using the directional stick in the direction of the incoming attack at the precise moment to parry, in the same way as stepping when performing an attack.
Danger Levels
Attacks that cannot be blocked given the circumstances described above glow orange if for the defender if they can still be parried. Some attacks cannot even be parried, and so glow red for the defender. These need to be dodged by stepping or rolling out of the way. Red attacks are often the case for attackers who are larger than an average human.

Thrusts
A special case is thrusts, as they can only be blocked with shields, and otherwise parried or dodged with more precise timing. By definition, a thrust glows orange for a defender not wearing a shield. Thrusts, however, cannot break a guard, no matter the stats involved. Thrusts also have less stopping power, i.e., they have a lesser impact on momentum compared to other attacks performed with the same stats.

Attacking: Charging and Releasing
As explained above, adopting a guard is the same action as charging up an attack, while slowly consuming stamina. If it connects, an attack that has been charged until completion will deal more damage than one that has been charged for a shorter time. In a sense, all attacks are charged, they only vary in how long they've been charged.
This is visible for both combatants by a ring of light in the color of its danger level (blue for no danger level, orange or red), that closes in on the weapon at a certain speed. Once the weapon has completed its charge, the ring will hit its center, and the whole weapon will glow with the same color. This tells both combatants that the attack has reached its maximum damage (holding for more time will not add to it). This means that you can see when your opponent is ready to strike and act accordingly. Charging speed depends on the weapon’s type (i.e., its weight). Light weapons will generally require less time, while heavy weapons will behave the opposite way. However, weapons can also build momentum from one attack to charge up the next, which heavy weapons benefit the most from. This will show again as a closing ring of light and a glow. The more complete the charge of the first in a chain of attacks, the easier it will be to build momentum.

For an attack to be made, a step needs to be taken. Releasing weapon buttons while walking or unmoving will dismiss the guard without attacking. Only while stepping will a weapon button release perform an attack. Steps are short bursts of movement given in a straight line in one of eight directions, which cannot be changed midway. Each time an attack is made, the attacker commits to it, much like in real life. A step and an attack do not need to occur simultaneously: the attack can land as soon as the step ends, or a moment later, depending on how they are timed.
| Status | Released |
| Category | Book |
| Author | Santiago Casini |
| AI Disclosure | AI Assisted, Graphics |


Leave a comment
Log in with itch.io to leave a comment.